x <- rnorm(n = 1000, mean = 0, sd = 1)
head(x)[1] -1.09608717 0.16152924 -0.71526323 -0.88594076 0.62002611 0.01948096
hist(x)
rnorm and friendsset.seedreplicateMit replicate(R, BEFEHL, simplify = FALSE) können wir einen Befehl sehr einfach R mal wiederholen. Wir könnten stattdessen auch einen for-Loop verwenden, aber zumindest für einfache Beispiele ist replicate oft praktischer.
lapplyMit lapply(LISTE, FUN = FUNKTION) können wir eine FUNKTION auf jedes Element von LISTE anwenden. Das Ergebnis von lapply ist wieder eine Liste mit der gleichen Länge wie LISTE. Die Elemente der Liste sind die Ergebnisse von FUNKTION, angewendet auf die entsprechenden Elemente in LISTE. Wenn wir die Liste in einen Vektor überführen wollen, können wir die Funktion unlist() verwenden.
Nehmen Sie an, das Merkmal Intelligenz ist in der Population normalverteilt mit den Parametern \(\mu = 100\) und \(\sigma = 15\).
R = 100000 Stichproben der Größe n = 100.pnorm() unter Berücksichtigung der Verteilung der Schätzfunktion).List of 100000
$ : num [1:100] 90.6 102.8 87.5 123.9 104.9 ...
$ : num [1:100] 90.7 100.6 86.3 102.4 90.2 ...
$ : num [1:100] 106.1 125.3 123.8 95 65.7 ...
$ : num [1:100] 113.4 84.3 129.6 94.2 124.8 ...
$ : num [1:100] 116.1 128.4 91 94.1 93.8 ...
$ : num [1:100] 101.2 95.5 82.3 100.2 114.9 ...
$ : num [1:100] 94.9 122.5 107.9 108.1 97.9 ...
$ : num [1:100] 89.4 129.6 98.7 99.8 83.1 ...
$ : num [1:100] 83.7 72.6 114.9 99.8 91 ...
$ : num [1:100] 76.9 102.9 104 83.2 109.8 ...
$ : num [1:100] 117 116.7 86.9 103.2 101 ...
$ : num [1:100] 103.6 83 122.3 96.3 102.8 ...
$ : num [1:100] 76.6 128.8 72.1 68.4 110.5 ...
$ : num [1:100] 105.1 119.7 85.6 81.9 123.5 ...
$ : num [1:100] 123.2 102.7 95.8 88.5 91.4 ...
$ : num [1:100] 112.8 86.1 113.4 85.9 108.1 ...
$ : num [1:100] 105.2 100.2 86.9 105.1 97.3 ...
$ : num [1:100] 124.3 95.1 65.1 132.9 83.8 ...
$ : num [1:100] 110.7 108.7 97.8 122.6 95.8 ...
$ : num [1:100] 91.4 104.3 117.2 102.1 101.3 ...
$ : num [1:100] 86.7 71.2 124.3 107.8 99.2 ...
$ : num [1:100] 79.9 99.3 132.8 121.3 102.7 ...
$ : num [1:100] 113.8 112.1 89.3 59.7 91.5 ...
$ : num [1:100] 95.3 103.1 90.2 82.7 107.9 ...
$ : num [1:100] 94.4 114.9 101.5 122.2 108.4 ...
$ : num [1:100] 72.9 89.8 92.9 115.4 91 ...
$ : num [1:100] 114 112 101 100 123 ...
$ : num [1:100] 93.9 129.1 107.3 97 82.5 ...
$ : num [1:100] 68.4 98.7 111.3 76.3 110.6 ...
$ : num [1:100] 111.7 99.3 101.4 80 108.2 ...
$ : num [1:100] 111.1 105.8 119.4 87.9 76 ...
$ : num [1:100] 104.7 102.5 114.4 98 99.3 ...
$ : num [1:100] 98.3 112.8 97.2 121.4 131.2 ...
$ : num [1:100] 93.3 89.9 106.2 91.2 80.9 ...
$ : num [1:100] 84.3 93.6 96.5 117.9 108.1 ...
$ : num [1:100] 107.8 105.7 90.6 91.4 104.7 ...
$ : num [1:100] 125.9 87.8 74.6 122.4 110.6 ...
$ : num [1:100] 113 77.7 94 90.4 103.2 ...
$ : num [1:100] 89.1 96.3 90.8 101.6 88 ...
$ : num [1:100] 104 102 112 113 105 ...
$ : num [1:100] 83 111.5 108.6 79.7 69.6 ...
$ : num [1:100] 106.1 106.4 83.5 95 103.5 ...
$ : num [1:100] 77.8 115.4 66.7 75.4 105.4 ...
$ : num [1:100] 93.9 115 85.5 111.4 101.2 ...
$ : num [1:100] 87.4 106.7 94.5 108.1 87.9 ...
$ : num [1:100] 123.4 89.1 77.4 91.5 68.4 ...
$ : num [1:100] 90.6 78.6 101.9 91.4 101.5 ...
$ : num [1:100] 99.3 108.5 110.4 118.6 99 ...
$ : num [1:100] 82.9 117.6 92.9 124.7 95.1 ...
$ : num [1:100] 68.2 90.1 104.8 98.5 99.4 ...
$ : num [1:100] 77.3 109.4 74.8 117.7 116.8 ...
$ : num [1:100] 113.2 120.7 120.1 88.7 95.5 ...
$ : num [1:100] 106.9 124.7 119.7 102.6 89.5 ...
$ : num [1:100] 78.3 110.2 100.7 101.2 98.2 ...
$ : num [1:100] 105.2 114.3 66.6 88.4 98.9 ...
$ : num [1:100] 82.9 85.7 124.3 102.5 86.4 ...
$ : num [1:100] 110.4 97.1 106.4 108.4 87.3 ...
$ : num [1:100] 95 88.7 100.4 96.8 87.9 ...
$ : num [1:100] 98 95.4 107.2 104.3 93.4 ...
$ : num [1:100] 99.8 113.5 87.1 51.5 97.8 ...
$ : num [1:100] 90.7 83.4 67.4 99.5 96.1 ...
$ : num [1:100] 117.5 130.3 96 98.8 96.1 ...
$ : num [1:100] 81.6 102.2 92.1 105.1 101.6 ...
$ : num [1:100] 100.9 108.5 108 85.9 107 ...
$ : num [1:100] 106.5 97 113.9 79.5 77.4 ...
$ : num [1:100] 113.3 94.3 101.7 74.1 111.2 ...
$ : num [1:100] 95.6 114.2 85.5 80.7 119.7 ...
$ : num [1:100] 113 103.8 89.3 108.8 124.7 ...
$ : num [1:100] 102.3 109 86.1 95.4 88.5 ...
$ : num [1:100] 112 103 119 109 104 ...
$ : num [1:100] 80.1 114.3 112.9 115.9 94.7 ...
$ : num [1:100] 96.9 69.8 84.5 97 103.1 ...
$ : num [1:100] 101.1 106.8 97.6 112.7 99.6 ...
$ : num [1:100] 118.5 125.5 93.3 93.6 105.1 ...
$ : num [1:100] 110.4 78.2 101.9 75.8 112.9 ...
$ : num [1:100] 88.1 109.1 84.1 115.3 102.7 ...
$ : num [1:100] 117.9 99.5 112.1 87 100.2 ...
$ : num [1:100] 86.4 87.1 122.9 95.1 90.2 ...
$ : num [1:100] 108.4 94.4 89 100.8 90.6 ...
$ : num [1:100] 81.6 105.4 120.5 123.4 80.3 ...
$ : num [1:100] 104 87.6 78.1 125.3 76.8 ...
$ : num [1:100] 92.9 97.8 107.7 109.6 100.3 ...
$ : num [1:100] 104 85 151 106 135 ...
$ : num [1:100] 91.1 66.3 108.1 75.8 100.2 ...
$ : num [1:100] 125.1 96.5 99.8 104.3 96.6 ...
$ : num [1:100] 114.9 99 103.9 90.7 88.4 ...
$ : num [1:100] 79.8 107.8 115.1 111.4 107.2 ...
$ : num [1:100] 102 105 104 108 124 ...
$ : num [1:100] 114.5 77.1 118.3 95.2 108.5 ...
$ : num [1:100] 83.2 101.8 96.2 86 87.8 ...
$ : num [1:100] 81.7 85.8 101.4 110.5 110.1 ...
$ : num [1:100] 117.3 119.7 76.5 101.3 99.4 ...
$ : num [1:100] 89.1 99.2 144.4 94.2 89.2 ...
$ : num [1:100] 91.2 107.4 90.9 94.6 93 ...
$ : num [1:100] 116.6 103.1 88.4 98.7 81.1 ...
$ : num [1:100] 119.5 78.6 103.6 96.8 101.2 ...
$ : num [1:100] 116.5 86.5 82.9 111.5 83.9 ...
$ : num [1:100] 110.9 83.8 96 92.5 77 ...
$ : num [1:100] 84.9 82.2 82.2 116.1 85.6 ...
[list output truncated]

[1] 100.0061
[1] 2.244553
[1] 1.498183
[1] 1.5
[1] 0.49448
[1] 0.4950149
Fazit:
Nehmen Sie erneut an, das Merkmal Intelligenz ist in der Population normalverteilt mit den Parametern \(\mu = 100\) und \(\sigma = 15\).
List of 100000
$ : num [1:2] 99 104
..- attr(*, "conf.level")= num 0.95
$ : num [1:2] 96.6 102.3
..- attr(*, "conf.level")= num 0.95
$ : num [1:2] 97.4 103.5
..- attr(*, "conf.level")= num 0.95
$ : num [1:2] 97.8 103.7
..- attr(*, "conf.level")= num 0.95
$ : num [1:2] 95.9 102.9
..- attr(*, "conf.level")= num 0.95
$ : num [1:2] 96.5 102.2
..- attr(*, "conf.level")= num 0.95
$ : num [1:2] 93.8 100.2
..- attr(*, "conf.level")= num 0.95
$ : num [1:2] 96.7 103.3
..- attr(*, "conf.level")= num 0.95
$ : num [1:2] 96.9 103.4
..- attr(*, "conf.level")= num 0.95
$ : num [1:2] 96.9 103.2
..- attr(*, "conf.level")= num 0.95
$ : num [1:2] 96.8 102.9
..- attr(*, "conf.level")= num 0.95
$ : num [1:2] 94.8 100.7
..- attr(*, "conf.level")= num 0.95
$ : num [1:2] 100 107
..- attr(*, "conf.level")= num 0.95
$ : num [1:2] 94.8 100
..- attr(*, "conf.level")= num 0.95
$ : num [1:2] 98.1 104.3
..- attr(*, "conf.level")= num 0.95
$ : num [1:2] 96.6 102.9
..- attr(*, "conf.level")= num 0.95
$ : num [1:2] 95.6 101.5
..- attr(*, "conf.level")= num 0.95
$ : num [1:2] 95.2 102.2
..- attr(*, "conf.level")= num 0.95
$ : num [1:2] 98.9 105.2
..- attr(*, "conf.level")= num 0.95
$ : num [1:2] 95.7 102
..- attr(*, "conf.level")= num 0.95
$ : num [1:2] 94.7 101
..- attr(*, "conf.level")= num 0.95
$ : num [1:2] 97.6 104.1
..- attr(*, "conf.level")= num 0.95
$ : num [1:2] 96.5 102.4
..- attr(*, "conf.level")= num 0.95
$ : num [1:2] 98.9 104.7
..- attr(*, "conf.level")= num 0.95
$ : num [1:2] 97.6 103.9
..- attr(*, "conf.level")= num 0.95
$ : num [1:2] 94.7 99.9
..- attr(*, "conf.level")= num 0.95
$ : num [1:2] 98.3 104
..- attr(*, "conf.level")= num 0.95
$ : num [1:2] 98 104
..- attr(*, "conf.level")= num 0.95
$ : num [1:2] 97.7 104.2
..- attr(*, "conf.level")= num 0.95
$ : num [1:2] 97.8 104.4
..- attr(*, "conf.level")= num 0.95
$ : num [1:2] 98.7 105.6
..- attr(*, "conf.level")= num 0.95
$ : num [1:2] 98.7 104.9
..- attr(*, "conf.level")= num 0.95
$ : num [1:2] 98.8 105.1
..- attr(*, "conf.level")= num 0.95
$ : num [1:2] 98.1 104.4
..- attr(*, "conf.level")= num 0.95
$ : num [1:2] 96.6 102.6
..- attr(*, "conf.level")= num 0.95
$ : num [1:2] 97.4 103.3
..- attr(*, "conf.level")= num 0.95
$ : num [1:2] 95.2 101.6
..- attr(*, "conf.level")= num 0.95
$ : num [1:2] 94.5 100.7
..- attr(*, "conf.level")= num 0.95
$ : num [1:2] 96.7 103.1
..- attr(*, "conf.level")= num 0.95
$ : num [1:2] 96.9 102
..- attr(*, "conf.level")= num 0.95
$ : num [1:2] 96.9 102.7
..- attr(*, "conf.level")= num 0.95
$ : num [1:2] 96.3 102.1
..- attr(*, "conf.level")= num 0.95
$ : num [1:2] 96 103
..- attr(*, "conf.level")= num 0.95
$ : num [1:2] 98.2 103.8
..- attr(*, "conf.level")= num 0.95
$ : num [1:2] 97.4 102.9
..- attr(*, "conf.level")= num 0.95
$ : num [1:2] 94.5 100.6
..- attr(*, "conf.level")= num 0.95
$ : num [1:2] 100 105
..- attr(*, "conf.level")= num 0.95
$ : num [1:2] 96.4 102.7
..- attr(*, "conf.level")= num 0.95
$ : num [1:2] 96.4 102
..- attr(*, "conf.level")= num 0.95
$ : num [1:2] 95.4 101.5
..- attr(*, "conf.level")= num 0.95
$ : num [1:2] 95.4 101.3
..- attr(*, "conf.level")= num 0.95
$ : num [1:2] 98.3 103.7
..- attr(*, "conf.level")= num 0.95
$ : num [1:2] 97.4 102.9
..- attr(*, "conf.level")= num 0.95
$ : num [1:2] 97.1 102.7
..- attr(*, "conf.level")= num 0.95
$ : num [1:2] 96.7 102.5
..- attr(*, "conf.level")= num 0.95
$ : num [1:2] 95 101
..- attr(*, "conf.level")= num 0.95
$ : num [1:2] 98 104
..- attr(*, "conf.level")= num 0.95
$ : num [1:2] 98.4 104.1
..- attr(*, "conf.level")= num 0.95
$ : num [1:2] 94.7 100.6
..- attr(*, "conf.level")= num 0.95
$ : num [1:2] 98.2 104
..- attr(*, "conf.level")= num 0.95
$ : num [1:2] 96.2 102.1
..- attr(*, "conf.level")= num 0.95
$ : num [1:2] 97.7 104.6
..- attr(*, "conf.level")= num 0.95
$ : num [1:2] 94.8 101.4
..- attr(*, "conf.level")= num 0.95
$ : num [1:2] 97.5 103.7
..- attr(*, "conf.level")= num 0.95
$ : num [1:2] 97.9 104.2
..- attr(*, "conf.level")= num 0.95
$ : num [1:2] 94.6 100.4
..- attr(*, "conf.level")= num 0.95
$ : num [1:2] 99.8 105.5
..- attr(*, "conf.level")= num 0.95
$ : num [1:2] 98 104
..- attr(*, "conf.level")= num 0.95
$ : num [1:2] 94.3 100.8
..- attr(*, "conf.level")= num 0.95
$ : num [1:2] 95.3 101
..- attr(*, "conf.level")= num 0.95
$ : num [1:2] 96.3 102.4
..- attr(*, "conf.level")= num 0.95
$ : num [1:2] 97 102
..- attr(*, "conf.level")= num 0.95
$ : num [1:2] 94.5 100.1
..- attr(*, "conf.level")= num 0.95
$ : num [1:2] 99.6 105.8
..- attr(*, "conf.level")= num 0.95
$ : num [1:2] 97.3 103.7
..- attr(*, "conf.level")= num 0.95
$ : num [1:2] 97.8 103.9
..- attr(*, "conf.level")= num 0.95
$ : num [1:2] 96.7 102.6
..- attr(*, "conf.level")= num 0.95
$ : num [1:2] 96.4 102.3
..- attr(*, "conf.level")= num 0.95
$ : num [1:2] 97.7 103.7
..- attr(*, "conf.level")= num 0.95
$ : num [1:2] 96.3 102.3
..- attr(*, "conf.level")= num 0.95
$ : num [1:2] 97.1 102.4
..- attr(*, "conf.level")= num 0.95
$ : num [1:2] 96.6 102.4
..- attr(*, "conf.level")= num 0.95
$ : num [1:2] 97.5 104.6
..- attr(*, "conf.level")= num 0.95
$ : num [1:2] 94.9 101.3
..- attr(*, "conf.level")= num 0.95
$ : num [1:2] 94 100
..- attr(*, "conf.level")= num 0.95
$ : num [1:2] 96.7 102.4
..- attr(*, "conf.level")= num 0.95
$ : num [1:2] 94.9 100.7
..- attr(*, "conf.level")= num 0.95
$ : num [1:2] 98 103
..- attr(*, "conf.level")= num 0.95
$ : num [1:2] 97.4 102.9
..- attr(*, "conf.level")= num 0.95
$ : num [1:2] 100 106
..- attr(*, "conf.level")= num 0.95
$ : num [1:2] 97.4 102.8
..- attr(*, "conf.level")= num 0.95
$ : num [1:2] 97.4 103
..- attr(*, "conf.level")= num 0.95
$ : num [1:2] 98.2 104.3
..- attr(*, "conf.level")= num 0.95
$ : num [1:2] 95.9 101.4
..- attr(*, "conf.level")= num 0.95
$ : num [1:2] 98.4 104.8
..- attr(*, "conf.level")= num 0.95
$ : num [1:2] 97.3 103.1
..- attr(*, "conf.level")= num 0.95
$ : num [1:2] 96.5 102.8
..- attr(*, "conf.level")= num 0.95
$ : num [1:2] 97.5 103.6
..- attr(*, "conf.level")= num 0.95
$ : num [1:2] 96.2 102
..- attr(*, "conf.level")= num 0.95
[list output truncated]
logi [1:100000] TRUE TRUE TRUE TRUE TRUE TRUE ...
[1] 0.95106
[1] 0.95106
Fazit:
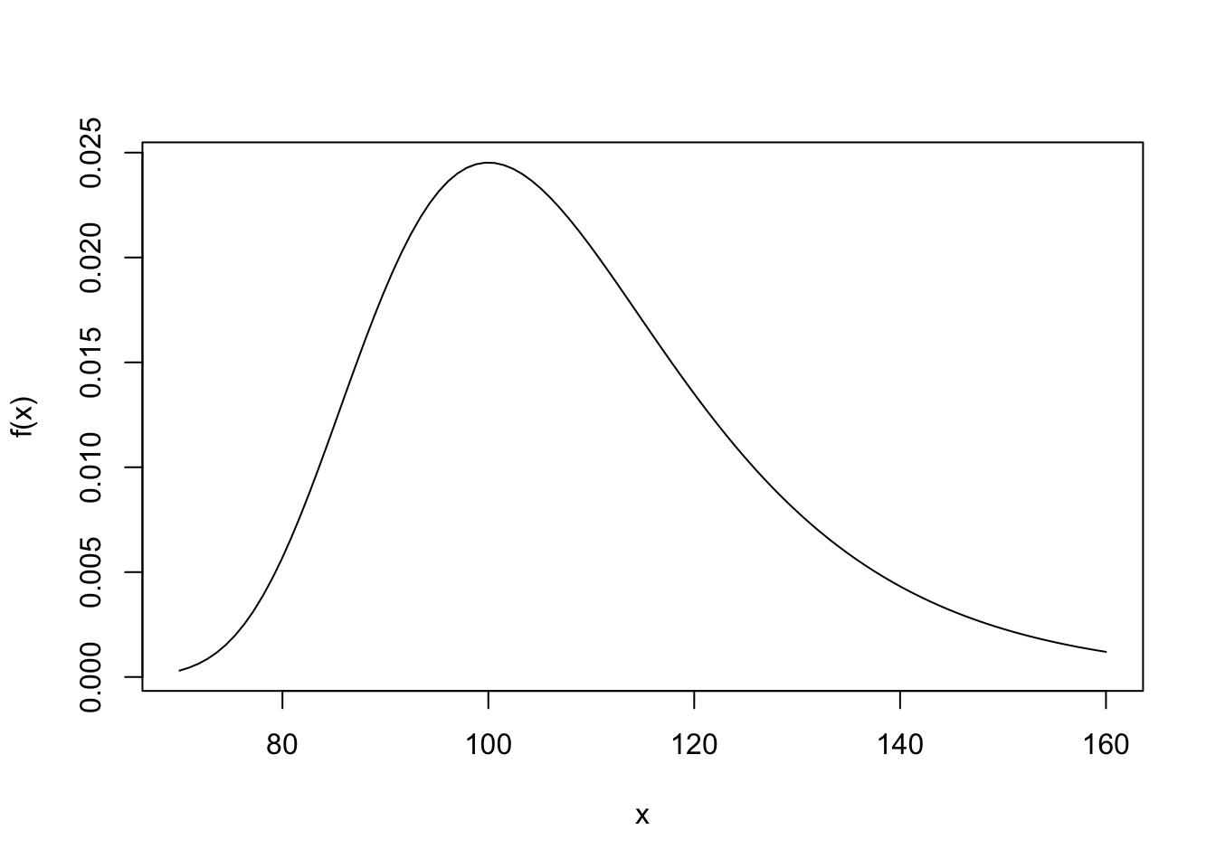
Angenommen, die Intelligenz ist eigentlich in der Population gumbelverteilt mit Location-Parameter \(\mu = 100\) und Scale-Parameter \(\beta = 15\). Auf den ersten Blick sieht die Gumbelverteilung mit diesen Parametern vielleicht ein bisschen ähnlich aus als die Normalverteilung mit \(\mu = 100\) und \(\sigma = 15\), jedoch ist die Gumbelverteilung nicht symmetrisch:

Überlegen Sie sich mithilfe einer Datensimulation, was passiert wenn das Merkmal eigentlich gumbelverteilt ist, Sie aber bei der Parameterschätzung annehmen, das Merkmal wäre normalverteilt.
# Paket laden um aus der Gumbelverteilung simulieren zu können (rgumbel)
library(ordinal)
# Ziehe R Stichproben der Größe n
R <- 100000
n <- 100
set.seed(1)
x_list <- replicate(R, rgumbel(n = n, location = 100, scale = 15), simplify = FALSE)
# Berechne für jede Stichprobe den Schätzwert (also den Mittelwert)
means_list <- lapply(x_list, mean)
means <- unlist(means_list)
# Plotte die Verteilung der Schätzwerte
hist(means)
[1] 108.6571
[1] 1.924966
List of 100000
$ : num [1:2] 106 112
..- attr(*, "conf.level")= num 0.95
$ : num [1:2] 106 113
..- attr(*, "conf.level")= num 0.95
$ : num [1:2] 102 109
..- attr(*, "conf.level")= num 0.95
$ : num [1:2] 106 114
..- attr(*, "conf.level")= num 0.95
$ : num [1:2] 105 113
..- attr(*, "conf.level")= num 0.95
$ : num [1:2] 107 114
..- attr(*, "conf.level")= num 0.95
$ : num [1:2] 106 113
..- attr(*, "conf.level")= num 0.95
$ : num [1:2] 104 113
..- attr(*, "conf.level")= num 0.95
$ : num [1:2] 104 112
..- attr(*, "conf.level")= num 0.95
$ : num [1:2] 105 114
..- attr(*, "conf.level")= num 0.95
$ : num [1:2] 104 112
..- attr(*, "conf.level")= num 0.95
$ : num [1:2] 103 110
..- attr(*, "conf.level")= num 0.95
$ : num [1:2] 104 112
..- attr(*, "conf.level")= num 0.95
$ : num [1:2] 103 110
..- attr(*, "conf.level")= num 0.95
$ : num [1:2] 104 111
..- attr(*, "conf.level")= num 0.95
$ : num [1:2] 106 114
..- attr(*, "conf.level")= num 0.95
$ : num [1:2] 106 115
..- attr(*, "conf.level")= num 0.95
$ : num [1:2] 103 111
..- attr(*, "conf.level")= num 0.95
$ : num [1:2] 106 114
..- attr(*, "conf.level")= num 0.95
$ : num [1:2] 103 112
..- attr(*, "conf.level")= num 0.95
$ : num [1:2] 103 110
..- attr(*, "conf.level")= num 0.95
$ : num [1:2] 104 112
..- attr(*, "conf.level")= num 0.95
$ : num [1:2] 103 110
..- attr(*, "conf.level")= num 0.95
$ : num [1:2] 105 112
..- attr(*, "conf.level")= num 0.95
$ : num [1:2] 106 114
..- attr(*, "conf.level")= num 0.95
$ : num [1:2] 109 118
..- attr(*, "conf.level")= num 0.95
$ : num [1:2] 102 108
..- attr(*, "conf.level")= num 0.95
$ : num [1:2] 103 109
..- attr(*, "conf.level")= num 0.95
$ : num [1:2] 106 114
..- attr(*, "conf.level")= num 0.95
$ : num [1:2] 104 112
..- attr(*, "conf.level")= num 0.95
$ : num [1:2] 105 112
..- attr(*, "conf.level")= num 0.95
$ : num [1:2] 104 112
..- attr(*, "conf.level")= num 0.95
$ : num [1:2] 106 114
..- attr(*, "conf.level")= num 0.95
$ : num [1:2] 103 111
..- attr(*, "conf.level")= num 0.95
$ : num [1:2] 108 117
..- attr(*, "conf.level")= num 0.95
$ : num [1:2] 103 110
..- attr(*, "conf.level")= num 0.95
$ : num [1:2] 109 118
..- attr(*, "conf.level")= num 0.95
$ : num [1:2] 104 112
..- attr(*, "conf.level")= num 0.95
$ : num [1:2] 102 111
..- attr(*, "conf.level")= num 0.95
$ : num [1:2] 104 111
..- attr(*, "conf.level")= num 0.95
$ : num [1:2] 105 113
..- attr(*, "conf.level")= num 0.95
$ : num [1:2] 103 111
..- attr(*, "conf.level")= num 0.95
$ : num [1:2] 104 113
..- attr(*, "conf.level")= num 0.95
$ : num [1:2] 106 115
..- attr(*, "conf.level")= num 0.95
$ : num [1:2] 104 111
..- attr(*, "conf.level")= num 0.95
$ : num [1:2] 105 114
..- attr(*, "conf.level")= num 0.95
$ : num [1:2] 107 114
..- attr(*, "conf.level")= num 0.95
$ : num [1:2] 107 114
..- attr(*, "conf.level")= num 0.95
$ : num [1:2] 106 114
..- attr(*, "conf.level")= num 0.95
$ : num [1:2] 105 112
..- attr(*, "conf.level")= num 0.95
$ : num [1:2] 103 110
..- attr(*, "conf.level")= num 0.95
$ : num [1:2] 106 113
..- attr(*, "conf.level")= num 0.95
$ : num [1:2] 106 112
..- attr(*, "conf.level")= num 0.95
$ : num [1:2] 106 113
..- attr(*, "conf.level")= num 0.95
$ : num [1:2] 108 116
..- attr(*, "conf.level")= num 0.95
$ : num [1:2] 108 116
..- attr(*, "conf.level")= num 0.95
$ : num [1:2] 106 114
..- attr(*, "conf.level")= num 0.95
$ : num [1:2] 107 114
..- attr(*, "conf.level")= num 0.95
$ : num [1:2] 104 111
..- attr(*, "conf.level")= num 0.95
$ : num [1:2] 105 112
..- attr(*, "conf.level")= num 0.95
$ : num [1:2] 106 114
..- attr(*, "conf.level")= num 0.95
$ : num [1:2] 106 115
..- attr(*, "conf.level")= num 0.95
$ : num [1:2] 107 115
..- attr(*, "conf.level")= num 0.95
$ : num [1:2] 106 113
..- attr(*, "conf.level")= num 0.95
$ : num [1:2] 107 114
..- attr(*, "conf.level")= num 0.95
$ : num [1:2] 104 112
..- attr(*, "conf.level")= num 0.95
$ : num [1:2] 106 114
..- attr(*, "conf.level")= num 0.95
$ : num [1:2] 104 111
..- attr(*, "conf.level")= num 0.95
$ : num [1:2] 108 114
..- attr(*, "conf.level")= num 0.95
$ : num [1:2] 105 113
..- attr(*, "conf.level")= num 0.95
$ : num [1:2] 106 113
..- attr(*, "conf.level")= num 0.95
$ : num [1:2] 103 111
..- attr(*, "conf.level")= num 0.95
$ : num [1:2] 103 111
..- attr(*, "conf.level")= num 0.95
$ : num [1:2] 108 117
..- attr(*, "conf.level")= num 0.95
$ : num [1:2] 103 111
..- attr(*, "conf.level")= num 0.95
$ : num [1:2] 103 110
..- attr(*, "conf.level")= num 0.95
$ : num [1:2] 107 115
..- attr(*, "conf.level")= num 0.95
$ : num [1:2] 103 111
..- attr(*, "conf.level")= num 0.95
$ : num [1:2] 103 110
..- attr(*, "conf.level")= num 0.95
$ : num [1:2] 104 110
..- attr(*, "conf.level")= num 0.95
$ : num [1:2] 105 113
..- attr(*, "conf.level")= num 0.95
$ : num [1:2] 102 109
..- attr(*, "conf.level")= num 0.95
$ : num [1:2] 105 112
..- attr(*, "conf.level")= num 0.95
$ : num [1:2] 103 110
..- attr(*, "conf.level")= num 0.95
$ : num [1:2] 106 115
..- attr(*, "conf.level")= num 0.95
$ : num [1:2] 104 113
..- attr(*, "conf.level")= num 0.95
$ : num [1:2] 107 114
..- attr(*, "conf.level")= num 0.95
$ : num [1:2] 106 113
..- attr(*, "conf.level")= num 0.95
$ : num [1:2] 104 111
..- attr(*, "conf.level")= num 0.95
$ : num [1:2] 105 112
..- attr(*, "conf.level")= num 0.95
$ : num [1:2] 104 112
..- attr(*, "conf.level")= num 0.95
$ : num [1:2] 106 113
..- attr(*, "conf.level")= num 0.95
$ : num [1:2] 106 113
..- attr(*, "conf.level")= num 0.95
$ : num [1:2] 107 114
..- attr(*, "conf.level")= num 0.95
$ : num [1:2] 107 116
..- attr(*, "conf.level")= num 0.95
$ : num [1:2] 102 109
..- attr(*, "conf.level")= num 0.95
$ : num [1:2] 105 112
..- attr(*, "conf.level")= num 0.95
$ : num [1:2] 104 110
..- attr(*, "conf.level")= num 0.95
$ : num [1:2] 104 112
..- attr(*, "conf.level")= num 0.95
[list output truncated]
[1] 0.00183
[1] 0.94739
Fazit: